
Regulator ciśnienia statycznego - instrukcja obsługi
Zadania regulatora ciśnienia statycznego
Regulator ciśnienia statycznego posiada następujące zadania:
Przy realizacji tych zadań regulator ciśnienia statycznego ściśle współpracuje z regulatorem odgazowywacza.
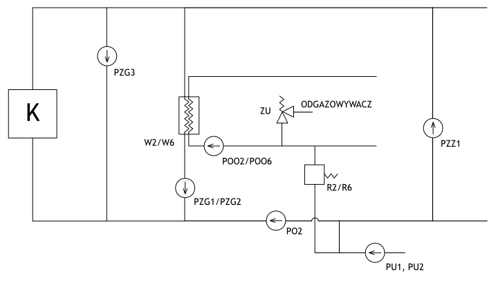
Schemat układu technologicznego stabilizacji ciśnienia
Przedstawiony poniżej rysunek jest jedynie wersją uproszczoną schematu ciepłowni. Pełny schemat z zaznaczonymi wszystkimi elementami układu technologicznego można znaleźć pod adresem http://www.szarp.com.pl/schematy/Tarnowskie_Gory_schemat.pdf.
Uproszczony schemat układu technologicznego stabilizacji ciśnienia przedstawiony jest poniżej:
|
(1.1) |
gdzie:
PZG3 - pompa mieszania gorącego
PZG1/PZG2 - pompy mieszania gorącego będące jednocześnie pompami wysokiego parametru wymienników odpowiednio 2 MW i 6 MW
PZZ1 - pompa mieszania zimnego
PO2 - pompa obiegowa
PU1, PU2 - pompy uzupełniające
POO2/POO6 - pompy obiegowe obiegu odpowiednio Fazos i Centrum Handlowe
R2/R6 - reduktory ciśnienia obiegów separowanych wymiennikami odpowiednio 2 MW i 6 MW
W2/W6 - wymienniki 2 MW (obiegu Centrum Handlowe) i 6 MW (obiegu Fazos)
ZU - zawór bezpieczeństwa
Algorytm utrzymywania ciśnienia wody powrotnej z sieci
Utrzymywanie ciśnienia wody powrotnej z sieci Ppow na poziomie zbliżonym do zadanego ciśnienia wody powrotnej z sieci Podn odbywa się poprzez zmianę wysterowania falownika pompy stabilizującej imp_s. Jeśli aktualne ciśnienie wody powrotnej z sieci Ppow mieści się w widełkach +/- 0.003 MPa od zadanego ciśnienia wody powrotnej Podn, wysterowanie falownika pompy stabilizującej imp_s nie jest zmieniane. Jeśli aktualne ciśnienie wody powrotnej Ppow jest wyższe od zadanego ciśnienia wody powrotnej Podn o więcej niż 0.003 MPa, to wysterowanie falownika pompy stabilizującej imp_s jest zmniejszane o 0.3% (tj. 0.15 Hz) w każdym cyklu regulacji. Jeśli zaś aktualne ciśnienie wody powrotnej Ppow jest niższe od zadanego ciśnienia wody powrotnej Podn o więcej niż 0.003 MPa, to wysterowanie falownika pompy stabilizującej imp_s jest zwiększane o 0.3% (tj. 0.15 Hz) w każdym cyklu regulacji. Cykl regulacji ustalono na 30 sekund. Zakres zmian wysterowania falownika pompy stabilizującej imp_s ustalono na od 40% do 100%.
Przykład sterowania falownikiem pompy stabilizującej imp_s w celu utrzymania ciśnienia wody powrotnej z sieci Ppow na poziomie zbliżonym do zadanego ciśnienia wody powrotnej z sieci Podn przedstawiony jest na poniższym wykresie (jest to wykres pochodzący z MPEC Tarnowskie Góry, ale jest on uniwersalnym przykładem dla wszystkich systemów, w których zastosowany jest opisany powyżej algorytm):
![]() |
(2.1) |
Na powyższym przykładzie widać, że regulator stara się utrzymywać ciśnienie wody powrotnej z sieci Ppow na poziomie jak najbardziej zbliżonym do zadanego ciśnienia wody powrotnej z sieci Podn. Widać również, iż wszelkie odchyłki ciśnienia wody powrotnej z sieci Ppow od zadanego ciśnienia wody powrotnej z sieci Podn skutkują natychmiastową zmianą wysterowania falownika pompy stabilizującej imp_s, dzięki czemu ciśnienie wody powrotnej z sieci Ppow znów zbliża się do zadanego ciśnienia wody powrotnej z sieci Podn.
Algorytm utrzymywania przepływu wody powrotnej z sieci
Utrzymywanie przepływu wody powrotnej z sieci Gos ma na celu utrzymanie sumarycznego przepływu przez odgazowywacz Gsum na w miarę stabilnym poziomie, co powinno skutkować stabilnym dopływem wody do kolumny odgazowywacza, a tym samym zapewnieniem stabilnych warunków do przebiegu procesu odgazowania. Utrzymywanie przepływu wody powrotnej z sieci Gos na poziomie zbliżonym do przepływu wody powrotnej z sieci odniesienia Gxos (wyliczanego jako zadany dopływ wody do odgazowywacza Gsum pomniejszony o wartość aktualnego przepływu wody zmiękczonej Gwz) jest wykonywane poprzez regulację zaworem wody powrotnej z sieci. Sterowanie tym zaworem odbywa się w jednym z trzech trybów, wybieranym w zależności od aktualnego wysterowania falownika pompy stabilizującej imp_s:
Powodem zmiany sposobu sterowania w drugim i trzecim przypadku jest zmiana priorytetów: przy wysterowaniu falownika pompy stabilizującej imp_s większym niż 95% uzupełnianie zładu staje się ważniejsze niż stabilne odgazowanie - takie wysterowanie wskazuje na duże ubytki wody sieciowej.
Przykład wyliczania przepływu wody powrotnej z sieci odniesienia Gxos przedstawiony jest na poniższym wykresie (jest to wykres pochodzący z PEC Pasłęk, ale jest on uniwersalnym przykładem dla wszystkich systemów, w których zastosowany jest opisany powyżej algorytm):
![]() |
(4.1) |
Na powyższym przykładzie widać, że wartość przepływu wody powrotnej z sieci odniesienia Gxos zmienia się przeciwnie do zmian aktualnego przepływu wody zmiękczonej Gwz tak, aby ich suma pozostała stała i równa zadanemu dopływowi wody do odgazowywacza Gxsm.
Przykład sterowania zaworem wody powrotnej z sieci w celu utrzymania przepływu wody powrotnej z sieci Gos na poziomie zbliżonym do przepływu wody powrotnej z sieci odniesienia Gxos przedstawiony jest na poniższym wykresie (jest to wykres pochodzący z PEC Pasłęk, ale jest on uniwersalnym przykładem dla wszystkich systemów, w których zastosowany jest opisany powyżej algorytm):
![]() |
(4.2) |
Na powyższym przykładzie widać, że wartość przepływu wody powrotnej z sieci Gos utrzymywana jest na poziomie zbliżonym do przepływu wody powrotnej z sieci odniesienia Gxos tak dokładnie, jak to tylko możliwe - wraz ze zmianami przepływu wody powrotnej odniesienia Gxos dokonywana jest taka regulacja zaworem wody powrotnej z sieci, aby przepływ wody powrotnej z sieci Gos podążał za zmienioną wartością przepływu wody powrotnej z sieci odniesienia Gxos.
Ograniczenie wysterowania pomp
Aby regulacja mogła odbywać się w sposób płynny (bez stref martwych) wysterowanie falowników pomp może zmieniać się jedynie w określonych granicach. Wartość minimalna wysterowania - jest to graniczna wartość wysterowania przy której pompa zaczyna tłoczyć wodę, powinna być wyznaczana doświadczalnie (tutaj została ustalona na 40%). Poniżej przedstawiony został przykład, który ilustruje zadziałanie tego ograniczenia:
![]() |
(rys.1) |
W miejscu oznaczonym 1 widać, że falownik pompy (tu: falownik pompy poprzecznej) osiągnął swoje minimalne wysterowanie (tu: ustawione na 30%). Wartość tego wysterowania nie spada poniżej tej wartości, zgodnie z opisem powyżej.
Znaczenie poszczególnych funkcji
Wyświetlacz stały [TEMPERATURA WYJ] - ciśnienie powrotu głównego - Pomiar prądowy 4..20mA, wejście 1.
00 - zadane cisnienie statyczne [MPa] - Programowalna wartość ciśnienia wody powrotnej z sieci (funkcja 12), która ma być utrzymywana.
02 - wysterowanie falownika pompy stabilizującej [%] - Sygnał prądowy wychodzący z regulatora (wyjście prądowe nr 1). W trybie pracy ręcznej regulator nie steruje falownikiem pompy stabilizacyjnej - elektrycznie obwód zamknięty jest w ten sposób, że sygnał prądowy z zadajnika w szafie jest wprost (z pominięciem sterownika) podawany na wejście prądowe falownika pompy stabilizacyjnej. W trybie synchronizacji sygnał prądowy na wyjściu prądowym nr 1 jest równy wysterowaniu z zadajnika falownika pompy stabilizacyjnej - sygnałowi prądowemu na wejściu analogowym nr 5, wyświetlanemu na funkcji 03, dlatego też wskazania na funkcjach 02 i 03 pokrywają się. W trybie pracy automatycznej wartość wysterowania jest dobierana przez algorytm sterowania. Wartość wysterowania może być zmieniana w granicach od 40% do 100%.
03 - wysterowanie falownika pompy stabilizującej z zadajnika [%] - Sygnał prądowy z zadajnika 4-20mA. W trybie pracy ręcznej nie jest pokazywany, ponieważ obwód jest elektrycznie zamknięty z pominięciem sterownika i sygnał z zadajnika jest wysyłany prosto do falownika. Potencjometr zadajnika jest dziesięcioobrotowy, jedna działka na potencjometrze odpowiada 1% wysterowania (0.05Hz).
04 - wysterowanie falownika pompy stabilizującej z zadajnika [%] - Jest to odpowiednik funkcji 02 dla falownika pompy stabilizacyjnej obiegu kotłów.
05 - wysterowanie falownika pompy stabilizującej z zadajnika [%] - Jest to odpowiednik funkcji 03 dla falownika pompy stabilizacyjnej obiegu kotłów.
10 - wysterowanie falownika pompy stabilizującej z zadajnika [%] - Programowalna wartość ciśnienia wody powrotnej obiegu kotłów (funkcja 11), która ma być utrzymana.
12 - cisnienie powrotu [MPa] - Wartość mierzona w przetworniku ciśnienia, a odbierana przez regulator na pierwszym wejściu analogowym.
12 - cisnienie powrotu [MPa] - Wartość mierzona w przetworniku ciśnienia, a odbierana przez regulator na drugim wejściu analogowym.
40 - sumaryczny zadany przepływ do odgazowywacza [m3/h] - Wartość programowalna oznaczająca sumę przepływu wody powrotnej z sieci (funkcja 51) oraz przepływu wody zmiękczonej (funkcja 52) do utrzymania.
41 - sumaryczny przeplyw do odgazowywacza [m3/h] - Wartość wyliczana jako suma wartości pomiarów przepływu wody powrotnej z sieci (funkcja 51) oraz przepływu wody zmiękczonej (wartość mierzona w sterowniku odgazowywacza i wyświetlana na funkcji 52).
50 - zadany przepływ powrotów [m3/h] - Wartość wyliczana zgodnie z algorytmem utrzymywania przepływu wody powrotnej z sieci.
51 - przepływ powrotów [m3/h] - Wartość mierzona w wodomierzu, a odbierana przez regulator na wejściu impulsowym nr 2.
52 - przepływ wody zmiękczonej [m3/h] - Wartość mierzona w sterowniku odgazowywacza.
53 - przepływ uzupełniania miasta [m3/h] - Wartość mierzona w wodomierzu, a odbierana przez regulator na wejściu impulsowym nr 3.
54 - przepływ uzupełniania obiegu kotłowego [m3/h] - Wartość mierzona w wodomierzu, a odbierana przez regulator na wejściu impulsowym nr 4.
90 - czas ruchu zaworem powrotów [s] - Wartość programowalna pozwalająca ustawić czas trwania ruchu zaworem wody powrotnej z sieci w momencie podejmowania regulacji.
97 - Stan wejść logicznych 1-4 - Każda cyfra na wyświetlaczu odpowiada stanowi wejścia logicznego: pierwsza - wejście 1, druga - wejście 2, trzecia - wejście 3, czwarta - wejście 4. Stan "0" oznacza wejście rozwarte, stan "1" oznacza wejście zwarte.
98 - Stan wejść logicznych 5-8 - Jak funkcja 97, ale cyfry na wyświetlaczu odpowiadają wejściom logicznym: pierwsza - wejście 5, druga - wejście 6, trzecia - wejście 7, czwarta - wejście 8.
Panel wyświetlaczy nr 2, pozycja na wyświetlaczu: 1 - przepływ powrotu - Wartość mierzona w wodomierzu, a odbierana przez regulator na wejściu impulsowym nr 2.
Panel wyświetlaczy nr 2, pozycja na wyświetlaczu: 2 - przepływ wody zmiękczonej - Wartość mierzona w sterowniku odgazowywacza.
Panel wyświetlaczy nr 2, pozycja na wyświetlaczu: 3 - sumaryczny przepływ do odgazowywacza - Wartość wyliczana jako suma wartości pomiarów przepływu wody powrotnej z sieci (funkcja 51) oraz przepływu wody zmiękczonej (wartość mierzona w sterowniku odgazowywacza i wyświetlana na funkcji 52).
Panel wyświetlaczy nr 2, pozycja na wyświetlaczu: 4 - przepływ uzupełaniania obiegu kotłowego - Wartość mierzona w wodomierzu, a odbierana przez regulator na wejściu impulsowym nr 4.
Ogólne uwagi na temat obsługi sterownika
Na szafie regulatora znajduje się przełącznik zmiany trybu pracy, który pozwala na przechodzenie pomiędzy trybami: 1 - sterowanie ręczne, 2 - praca w synchronizacji, 3 - praca automatyczna. Poszczególne tryby pracy wiążą się nie tylko z rozkazami wydawanymi do sterownika, ale także z połączeniami elektrycznymi wewnątrz szafy. W szafie regulatora mogą znajdować się przyciski: kasowania awarii i kontroli sygnalizacji (nie występują one we wszystkich szafach). W przypadku zaistnienia awarii odpowiednia lampka na szafie regulatora mruga i ewentualnie towarzyszy temu sygnał dźwiękowy. Kasowanie awarii powoduje, że sygnał dźwiękowy zostaje wyłączony, a lampka świeci się światłem ciągłym - jeśli stan awaryjny, który spowodował jej załączenie, wciąż trwa - lub gaśnie - jeśli stan awaryjny minął. W przypadku zaistnienia stanu awaryjnego powtórne załączenie sygnału dźwiękowego wymaga więc skasowania awarii przez naciśnięcie przycisku, ustąpienia stanu awaryjnego i jego powtórnego zaistnienia. Kontrola sygnalizacji ma na celu sprawdzenie, czy wszystkie lampki i sygnalizacja dźwiękowa są sprawne - naciśnięcie tego przycisku powoduje załączenie wszystkich lampek na czas jego przyciśnięcia.
Tryby pracy regulatora oraz przełączanie między nimi
Regulator może pracować w jednym z trzech trybów pracy, które są wybierane przy pomocy trójpozycyjnego przełącznika. Dostępne są następujące tryby pracy:
Przełączanie z trybu pracy ręcznej do trybu synchronizacji jest kłopotliwym przełączeniem. W trybie synchronizacji regulator powiela sygnał z wejścia analogowego na wyjście prądowe, a w trybie pracy ręcznej jest elektrycznie odcięty od sygnałów z zadajników, dlatego też, zanim regulator zacznie prawidłowo powtarzać sygnał do falowników, musi go dokładnie zmierzyć. Z uwagi na filtracje przeciwzakłóceniowe dokładny pomiar sygnału prądowego z zadajnika zajmuje kilka sekund od momentu jego elektrycznego podłączenia do regulatora, które ma miejsce w tym przełączeniu. W przypadku źle zaprogramowanych falowników (jeśli zamiast lotnego startu mają ustawiony start po całkowitym zatrzymaniu) lub zaprogramowanego zbyt krótkiego czasu zwalniania (poniżej 10 sekund) przy zaniku prądowego sygnału sterującego, przełączenie to może nawet doprowadzić do chwilowego odstawienia falowników. Wówczas należy natychmiast załączyć je ponownie. Przełączenie to nie wymaga dodatkowych operacji.
Przełączanie z trybu synchronizacji do trybu pracy ręcznej jest operacją nie wymagającą żadnych dodatkowych czynności. Przełączenie inaczej niż w powyższym przypadku praktycznie nie powoduje zaniku sygnału sterującego wysyłanego do falowników - elektryczne odcięcie sterownika z obwodu regulacji odbywa się na tyle szybko, że pozostaje właściwie niezauważone przez falowniki.
Przełączanie z trybu synchronizacji do trybu pracy automatycznej może wiązać się z gwałtowną zmianą wysterowania falowników pomp poprzecznych i obiegowych, gdy zadane wartości wysterowań nie są prawidłowo ustawione. Aby przełączenie było łagodne, należy sprawdzić poprawność wszystkich parametrów jeszcze w trybie synchronizacji.
Asysta przy zdalnej zmianie programu regulatora
Część parametrów takich, jak zakresy przyrządów pomiarowych oraz konfiguracje programu takie, jak kolejność wyświetlania parametrów, niektóre progi zapalania lampek alarmowych itp. są trwale zakodowane w programie sterownika. Nie można tego zmienić z poziomu obsługi (programowania parametrów stałych czy paczek czasowych), ponieważ są to zbyt newralgiczne dla działania regulatora wielkości. Takie zmiany występują stosunkowo rzadko. Zmiana programu regulatora zwykle prowadzona jest bezpośrednio przez pracowników firmy Praterm. Polega ona na podłączeniu notebooka kablem modemowym do RS232/0 sterownika i uruchomieniu na notebooku odpowiedniego programu. Ta operacja jednak może też zostać przeprowadzona z wykorzystaniem serwera SZARP, który w normalnej pracy jest podłączony przez RS232/0 do sterownika w celu zbierania i rejestracji danych. Pracownicy firmy Praterm mogą zdalnie - z wykorzystaniem Internetu - na serwerze SZARP uruchomić program do zmiany programu regulatora, fizycznie nie będąc przy sterowniku. Dzięki temu przy ewentualnej konieczności zmiany programu (np. po wymianie uszkodzonego przetwornika pomiarowego na nowy o innym zakresie) możliwa jest szybka operacja zmiany, bez konieczności przyjazdu na miejsce. Zdalna zmiana programu regulatora wymaga pomocy pracowników obsługi znajdującej się bezpośrednio przy sterowniku:
Wartości wyświetlane
| numer | opis |
| stały wyświetlacz | ciśnienie powrotu głównego |
| nE | Wersja pamięci EPROM: 2313 |
| nP | Wersja programu technologicznego: 3031 |
| 00 | zadane cisnienie statyczne [MPa] |
| 02 | wysterowanie falownika pompy stabilizującej [%] |
| 03 | wysterowanie falownika pompy stabilizującej z zadajnika [%] |
| 11 | aktualne cisnienie w kolektorze za kotlami [MPa] |
| 12 | cisnienie powrotu [MPa] |
| 40 | sumaryczny zadany przepływ do odgazowywacza [m3/h] |
| 41 | sumaryczny przeplyw do odgazowywacza [m3/h] |
| 50 | zadany przepływ powrotów [m3/h] |
| 51 | przepływ powrotów [m3/h] |
| 52 | przepływ wody zmiękczonej [m3/h] |
| 53 | przepływ uzupełniania miasta [m3/h] |
| 54 | przepływ uzupełniania obiegu kotłowego [m3/h] |
| 90 | czas ruchu zaworem powrotów [s] |
| 97 | Stan wejść logicznych 1-4 |
| 98 | Stan wejść logicznych 5-8 |
Panele wyświetlaczy
| przepływ powrotu | przepływ wody zmiękczonej |
| sumaryczny przepływ do odgazowywacza | przepływ uzupełaniania obiegu kotłowego |
Wartości stałe
| numer | minimalna wartość | maksymalna wartość | domyślna wartość | opis |
| 00 | 0,100 | 0,700 | 0,400 | ciśnienie powrotów do utrzymania |
| 40 | 0,0 | 9,9 | 3,0 | sumaryczny dopływ wody do odgazowywacza do utrzymania |
| 90 | 0,1 | 0,9 | 0,5 | długość impulsu zaworu wody z powrotów |
Wejścia analogowe
| numer | opis |
| 01 | ciśnienie powrotu głównego (4..20mA) |
| 02 | aktualne cisnienie statyczne obiegu kotłowego [MPa] (4..20mA) |
| 03 | rezerwa (4..20mA) |
| 04 | rezerwa (4..20mA) |
| 05 | zadajnik prądowy falownika pompy stabilizującej (0..20mA) |
| 06 | rezerwa (0..20mA) |
| 07 | rezerwa (0..200°C) |
| 08 | rezerwa (0..200°C) |
| 09 | rezerwa (0..200°C) |
| 10 | rezerwa (0..200°C) |
| 11 | rezerwa (0..200°C) |
| 12 | rezerwa (0..200°C) |
Wejścia logiczne
| numer | opis |
| 01 | praca automatyczna |
| 02 | synchronizacja |
| 03 | wodomierz odgazowania sieci |
| 04 | wodomierz uzupełniania miasta |
| 05 | wodomierz uzupełniania obiegu kotłowego |
| 06 | rezerwa |
| 07 | rezerwa |
| 08 | rezerwa |
Wyjścia analogowe
| numer | opis |
| 01 | wysterowanie falownika pompy stabilizującej |
| 02 | rezerwa |
| 03 | rezerwa |
Wyjścia przekaźnikowe
| numer | opis |
| 01 | praca automatyczna |
| 02 | otwieranie zaworu powrotów |
| 03 | zamykanie zaworu powrotów |
| 04 | rezerwa |
| 05 | rezerwa |
| 06 | rezerwa |
| 07 | rezerwa |
| 08 | rezerwa |
| 09 | koniec zakresu regulacji cisnienia statycznego |
| 10 | rezerwa |
| 11 | sygnalizacja braku transmisji |
| 12 | minimalne wysterowanie pompy stabilizującej |
| 13 | rezerwa |
| 14 | rezerwa |
| 15 | rezerwa |
| 16 | buczek |
| 17 | rezerwa |
Instrukcja obsługi regulatora Z-Elektronik
Instrukcja obsługi panelu blokad
Deklaracja zgodności CE regulatora Z-Elektronik
Automatically generated by DOCGEN on 2025.06.07 03:20:54
based on /var/szarp/programy/trunk/tarnowg/sterow/2313/ciszwyk.c