
Regulator ciśnienia statycznego - instrukcja obsługi
Zadania regulatora ciśnienia statycznego
Regulator ciśnienia statycznego posiada następujące zadania:
Przy realizacji tych zadań regulator ciśnienia statycznego ściśle współpracuje z regulatorem odgazowywacza.
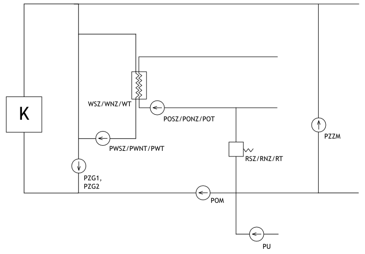
Schemat układu technologicznego stabilizacji ciśnienia
Przedstawiony poniżej rysunek jest jedynie wersją uproszczoną schematu ciepłowni. Pełny schemat z zaznaczonymi wszystkimi elementami układu technologicznego można znaleźć pod adresem http://www.szarp.com.pl/schematy/Dobre_Miasto_schemat.pdf.
Uproszczony schemat układu technologicznego stabilizacji ciśnienia przedstawiony jest poniżej:
|
(1.1) |
gdzie:
PZG1, PZG2 - pompy mieszania gorącego
PWSZ/PWNT/PWT - pompy wysokiego parametru wymienników odpowiednio obiegu Stary Zakład, obiegu Nowy Zakład oraz obiegu Technologia
PZZM - pompa mieszania zimnego obiegu miasta
POM - pompa obiegowa obiegu miasta
PU - pompa uzupełniająca
POSZ/PONT/POT - pompy obiegowe odpowiednio obiegu Stary Zakład, obiegu Nowy Zakład oraz obiegu Technologia
RSZ/RNZ/RT - reduktory ciśnienia odpowiednio obiegu Stary Zakład, obiegu Nowy Zakład oraz obiegu Technologia
WSZ/WNZ/WT - wymienniki odpowiednio obiegu Stary Zakład, obiegu Nowy Zakład oraz obiegu Technologia
ZB1 - zawór bezpieczeństwa
Algorytm utrzymywania ciśnienia wody powrotnej z sieci
Utrzymywanie ciśnienia wody powrotnej z sieci Ppow na poziomie zbliżonym do zadanego ciśnienia wody powrotnej z sieci Podn odbywa się poprzez zmianę wysterowania falownika pompy stabilizującej imp_s. Zmiana tego wysterowania zależy od wielu parametrów i przebiega w kilku etapach. Algorytm tych zmian przedstawić można następująco:
1 | gradient = Ppow - Ppow 30s |
2 | |
3 | jeżeli |Ppow chwilowe - Podn| < 0.003 MPa |
4 | nie podejmuj regulacji |
5 | w przeciwnym wypadku jeżeli |Ppow - Podn| < 0.003 MPa |
6 | nie podejmuj regulacji |
7 | w przeciwnym wypadku jeżeli |Ppow - Podn| < 0.010 MPa |
8 | jeżeli Ppow chwilowe - Podn > 0 i gradient < 0.001 MPa |
9 | nie podejmuj regulacji |
10 | w przeciwnym wypadku jeżeli Ppow chwilowe - Podn < 0 i gradient > 0.002 MPa |
11 | nie podejmuj regulacji |
12 | w przeciwnym wypadku jeżeli |Ppow - Podn| < 0.015 MPa |
13 | jeżeli Ppow chwilowe - Podn > 0 i gradient < -0.002 MPa |
14 | nie podejmuj regulacji |
15 | w przeciwnym wypadku jeżeli Ppow chwilowe - Podn < 0 i gradient > 0.004 MPa |
16 | nie podejmuj regulacji |
17 | w przeciwnym wypadku jeżeli |Ppow - Podn| < 0.025 MPa |
18 | jeżeli Ppow chwilowe - Podn > 0 i gradient < -0.005 MPa |
19 | nie podejmuj regulacji |
20 | w przeciwnym wypadku jeżeli Ppow chwilowe - Podn < 0 i gradient > 0.008 MPa |
21 | nie podejmuj regulacji |
22 | w przeciwnym przypadku |
23 | jeżeli |Ppow - Podn| < 0.010 MPa |
24 | ustal skok zmiany wysterowania falownika imp_s na 0.3% (tj. 0.015 Hz) |
25 | jeżeli |Ppow - Podn| > 0.010 MPa i |Ppow - Podn < 0.015 MPa |
26 | ustal skok zmiany wysterowania falownika imp_s na 0.5% (tj. 0.025 Hz) |
27 | jeżeli |Ppow - Podn| > 0.015 MPa i |Ppow - Podn < 0.025 MPa |
28 | ustal skok zmiany wysterowania falownika imp_s na 0.6% (tj. 0.030 Hz) |
29 | jeżeli |Ppow - Podn| > 0.025 MPa |
30 | ustal skok zmiany wysterowania falownika imp_s na 1% (tj. 0.05 Hz) |
31 | |
32 | jeżeli Ppow - Podn < 0 i Ppow chwilowe - Podn < 0 |
33 | zwiększ wysterowanie falownika imp_s o ustalony wcześniej skok |
34 | w przeciwnym wypadku jeżeli Ppow - Podn > 0 i Ppow chwilowe - Podn > 0 |
35 | zmniejsz wysterowanie falownika imp_s o ustalony wcześniej skok |
gdzie:
Ppow - ciśnienie wody powrotnej z sieci (wartość średnia z ostatnich 20 sekund)
Ppow chwilowe - ciśnienie wody powrotnej z sieci (wartość chwilowa)
Ppow 30s - ciśnienie wody powrotnej z sieci (wartość sprzed 30 sekund)
Podn - zadanie ciśnienie wody powrotnej z sieci
imp_s - wysterowanie falownika pompy stabilizującej
gradient - wartość pomocnicza oznaczająca szybkość zmian ciśnienia. Podjęcie regulacji uzależnione jest nie tylko od aktualnej wartości ciśnienia wody powrotnej z sieci, ale też od kierunku i szybkości jego zmian. Ma to na celu kompensację bezwładności przyrządów pomiarowych, a co za tym idzie - ograniczenie możliwości wzbudzania się układu.
Regulacja jest podejmowana co 28 sekund. Zakres zmian wysterowania falownika pompy stabilizującej imp_s ustalono na od 40% do 100%.
Przykład sterowania falownikiem pompy stabilizującej imp_s w celu utrzymania ciśnienia wody powrotnej z sieci Ppow na poziomie zbliżonym do zadanego ciśnienia wody powrotnej z sieci Podn przedstawiony jest na poniższym wykresie (jest to wykres pochodzący z PEC Pasłęk, ale jest on uniwersalnym przykładem dla wszystkich systemów, w których zastosowany jest opisany powyżej algorytm):
![]() |
(2.1) |
Na powyższym przykładzie widać, że regulator stara się utrzymywać ciśnienie wody powrotnej z sieci Ppow na poziomie jak najbardziej zbliżonym do zadanego ciśnienia wody powrotnej z sieci Podn. Widać również, iż wszelkie odchyłki ciśnienia wody powrotnej z sieci Ppow od zadanego ciśnienia wody powrotnej z sieci Podn skutkują natychmiastową zmianą wysterowania falownika pompy stabilizującej imp_s, dzięki czemu ciśnienie wody powrotnej z sieci Ppow znów zbliża się do zadanego ciśnienia wody powrotnej z sieci Podn.
Algorytm utrzymywania przepływu wody powrotnej z sieci
Utrzymywanie przepływu wody powrotnej z sieci Gos ma na celu utrzymanie sumarycznego przepływu przez odgazowywacz Gsum na w miarę stabilnym poziomie, co powinno skutkować stabilnym dopływem wody do kolumny odgazowywacza, a tym samym zapewnieniem stabilnych warunków do przebiegu procesu odgazowania. Utrzymywanie przepływu wody powrotnej z sieci Gos na poziomie zbliżonym do przepływu wody powrotnej z sieci odniesienia Gxos (wyliczanego jako zadany dopływ wody do odgazowywacza Gsum pomniejszony o wartość aktualnego przepływu wody zmiękczonej Gwz) jest wykonywane poprzez regulację zaworem wody powrotnej z sieci. Sterowanie tym zaworem odbywa się w jednym z trzech trybów, wybieranym w zależności od aktualnego wysterowania falownika pompy stabilizującej imp_s:
Powodem zmiany sposobu sterowania w drugim i trzecim przypadku jest zmiana priorytetów: przy wysterowaniu falownika pompy stabilizującej imp_s większym niż 95% uzupełnianie zładu staje się ważniejsze niż stabilne odgazowanie - takie wysterowanie wskazuje na duże ubytki wody sieciowej.
Przykład wyliczania przepływu wody powrotnej z sieci odniesienia Gxos przedstawiony jest na poniższym wykresie (jest to wykres pochodzący z PEC Pasłęk, ale jest on uniwersalnym przykładem dla wszystkich systemów, w których zastosowany jest opisany powyżej algorytm):
![]() |
(3.1) |
Na powyższym przykładzie widać, że wartość przepływu wody powrotnej z sieci odniesienia Gxos zmienia się przeciwnie do zmian aktualnego przepływu wody zmiękczonej Gwz tak, aby ich suma pozostała stała i równa zadanemu dopływowi wody do odgazowywacza Gxsm.
Przykład sterowania zaworem wody powrotnej z sieci w celu utrzymania przepływu wody powrotnej z sieci Gos na poziomie zbliżonym do przepływu wody powrotnej z sieci odniesienia Gxos przedstawiony jest na poniższym wykresie (jest to wykres pochodzący z PEC Pasłęk, ale jest on uniwersalnym przykładem dla wszystkich systemów, w których zastosowany jest opisany powyżej algorytm):
![]() |
(3.2) |
Na powyższym przykładzie widać, że wartość przepływu wody powrotnej z sieci Gos utrzymywana jest na poziomie zbliżonym do przepływu wody powrotnej z sieci odniesienia Gxos tak dokładnie, jak to tylko możliwe - wraz ze zmianami przepływu wody powrotnej odniesienia Gxos dokonywana jest taka regulacja zaworem wody powrotnej z sieci, aby przepływ wody powrotnej z sieci Gos podążał za zmienioną wartością przepływu wody powrotnej z sieci odniesienia Gxos.
Ograniczenie wysterowania pomp
Aby regulacja mogła odbywać się w sposób płynny (bez stref martwych) wysterowanie falowników pomp może zmieniać się jedynie w określonych granicach. Wartość minimalna wysterowania - jest to graniczna wartość wysterowania przy której pompa zaczyna tłoczyć wodę, powinna być wyznaczana doświadczalnie (tutaj została ustalona na 40%). Poniżej przedstawiony został przykład, który ilustruje zadziałanie tego ograniczenia:
![]() |
(rys.1) |
W miejscu oznaczonym 1 widać, że falownik pompy (tu: falownik pompy poprzecznej) osiągnął swoje minimalne wysterowanie (tu: ustawione na 30%). Wartość tego wysterowania nie spada poniżej tej wartości, zgodnie z opisem powyżej.
Znaczenie poszczególnych funkcji
Wyświetlacz stały [TEMPERATURA WYJ] - Ciśnienie powrotu - Aktualne ciśnienie powrotne (Ppow) [MPa] - Pomiar prądowy 4..20mA, wejście 1.
00 - Ciśnienie zadane - Zadane ciśnienie powrotne (Podn) [MPa] - Programowalna wartość ciśnienia wody powrotnej z sieci (funkcja 12), która ma być utrzymywana.
02 - Wyst. fal. stab. - Aktualne wyst. falownika pompy stabilizującej (imp_s) [%] - Sygnał prądowy wychodzący z regulatora (wyjście prądowe nr 1). W trybie pracy ręcznej regulator nie steruje falownikiem pompy stabilizacyjnej - elektrycznie obwód zamknięty jest w ten sposób, że sygnał prądowy z zadajnika w szafie jest wprost (z pominięciem sterownika) podawany na wejście prądowe falownika pompy stabilizacyjnej. W trybie synchronizacji sygnał prądowy na wyjściu prądowym nr 1 jest równy wysterowaniu z zadajnika falownika pompy stabilizacyjnej - sygnałowi prądowemu na wejściu analogowym nr 5, wyświetlanemu na funkcji 03, dlatego też wskazania na funkcjach 02 i 03 pokrywają się. W trybie pracy automatycznej wartość wysterowania jest dobierana przez algorytm sterowania. Wartość wysterowania może być zmieniana w granicach od 40% do 100%.
03 - Wyst. falownika pompy stabilizującej z zad. (is_z) [%] - Sygnał prądowy z zadajnika 4-20mA. W trybie pracy ręcznej nie jest pokazywany, ponieważ obwód jest elektrycznie zamknięty z pominięciem sterownika i sygnał z zadajnika jest wysyłany prosto do falownika. Potencjometr zadajnika jest dziesięcioobrotowy, jedna działka na potencjometrze odpowiada 1% wysterowania (0.05Hz).
04 - wysterowanie falownika pompy stabilizującej obiegu kotłowego: xxx.x [%] - W tej instalacji regulatora ciśnienia statycznego wartość ta jest stale równa wartości na funkcji 05.
05 - Wyst. fal. kot. - Aktualne wyst. falownika pompy obiegu kotłowego (imp_k) [%] - Odpowiednik funkcji 03 dla falownika pompy stabilizacyjnej obiegu kotłów.
12 - Ciśnienie powrotu - Aktualne ciśnienie powrotne (Ppow) [MPa] - Wartość mierzona w przetworniku ciśnienia, a odbierana przez regulator na pierwszym wejściu analogowym.
40 - Zadana suma przep. - Zadana suma przepływów zmięk. i odgazow. (Gxsm) [m3/h] - Wartość programowalna oznaczająca sumę przepływu wody powrotnej z sieci (funkcja 51) oraz przepływu wody zmiękczonej (funkcja 52) do utrzymania.
41 - Suma przep. odg. - Aktualna suma przepływów zmięk. i odgazow. (Gsum) [m3/h] - Wartość wyliczana jako suma wartości pomiarów przepływu wody powrotnej z sieci (funkcja 51) oraz przepływu wody zmiękczonej (wartość mierzona w sterowniku odgazowywacza i wyświetlana na funkcji 52).
50 - Przep. pow. odn. - Przepływ powrotów odniesienia (Gxos) [m3/h] - Wartość wyliczana zgodnie z algorytmem utrzymywania przepływu wody powrotnej z sieci.
51 - Przepływ powrotów - Przepływ powrotów (Gos) [m3/h] - Wartość mierzona w wodomierzu, a odbierana przez regulator na wejściu impulsowym nr 4.
52 - Pobór ze zmiękcz. - Aktualny przepływ ze zmiękczalni (Gwz) [m3/h] - Wartość mierzona w sterowniku odgazowywacza.
53 - Przep. uzup. N.Zakład - Przepływ uzupełniania odpływ N. Zakład (Guz3) [m3/h] - Wartość mierzona w wodomierzu, a odbierana przez regulator na wejściu impulsowym nr 2.
54 - Przep. uzup. S.Zakład - Przepływ uzupełniania odpływ S. Zakład (Guz2) [m3/h] - Wartość mierzona w wodomierzu, a odbierana przez regulator na wejściu impulsowym nr 3.
72 - Temp. za w. gor. w.p. - Temperatura za wymiennikiem gorącym w.p. (Twzg) [°C] - Pomiar mierzony czujnikiem Pt100 podłączonym do wejścia analogowego nr 12, zakres przetwarzania 0..200°C.
90 - Czas ruchu zaworem z powrotów (txim) [s] - Wartość programowalna pozwalająca ustawić czas trwania ruchu zaworem wody powrotnej z sieci w momencie podejmowania regulacji.
97 - Stan wejść logicznych 1-4 - Każda cyfra na wyświetlaczu odpowiada stanowi wejścia logicznego: pierwsza - wejście 1, druga - wejście 2, trzecia - wejście 3, czwarta - wejście 4. Stan "0" oznacza wejście rozwarte, stan "1" oznacza wejście zwarte.
98 - Stan wejść logicznych 5-8 - Jak funkcja 97, ale cyfry na wyświetlaczu odpowiadają wejściom logicznym: pierwsza - wejście 5, druga - wejście 6, trzecia - wejście 7, czwarta - wejście 8.
Panel wyświetlaczy nr 2, pozycja na wyświetlaczu: 1 - Przepływ powrotów - Przepływ powrotów (Gos) [m3/h] - Wartość mierzona w wodomierzu, a odbierana przez regulator na wejściu impulsowym nr 4.
Panel wyświetlaczy nr 2, pozycja na wyświetlaczu: 2 - Pobór ze zmiękcz. - Aktualny przepływ ze zmiękczalni (Gwz) [m3/h] - Wartość mierzona w sterowniku odgazowywacza.
Panel wyświetlaczy nr 2, pozycja na wyświetlaczu: 3 - Suma przep. odg. - Aktualna suma przepływów zmięk. i odgazow. (Gsum) [m3/h] - Wartość wyliczana jako suma wartości pomiarów przepływu wody powrotnej z sieci (funkcja 51) oraz przepływu wody zmiękczonej (wartość mierzona w sterowniku odgazowywacza i wyświetlana na funkcji 52).
Panel wyświetlaczy nr 2, pozycja na wyświetlaczu: 4 - rezerwa / [WYŚWIETLANE NAPRZEMIENNIE] / Przepływ uzupełniania - Rezerwa [WYŚWIETLANE NAPRZEMIENNIE] Rezerwa.
Ogólne uwagi na temat obsługi sterownika
Na szafie regulatora znajduje się przełącznik zmiany trybu pracy, który pozwala na przechodzenie pomiędzy trybami: 1 - sterowanie ręczne, 2 - praca w synchronizacji, 3 - praca automatyczna. Poszczególne tryby pracy wiążą się nie tylko z rozkazami wydawanymi do sterownika, ale także z połączeniami elektrycznymi wewnątrz szafy. W szafie regulatora mogą znajdować się przyciski: kasowania awarii i kontroli sygnalizacji (nie występują one we wszystkich szafach). W przypadku zaistnienia awarii odpowiednia lampka na szafie regulatora mruga i ewentualnie towarzyszy temu sygnał dźwiękowy. Kasowanie awarii powoduje, że sygnał dźwiękowy zostaje wyłączony, a lampka świeci się światłem ciągłym - jeśli stan awaryjny, który spowodował jej załączenie, wciąż trwa - lub gaśnie - jeśli stan awaryjny minął. W przypadku zaistnienia stanu awaryjnego powtórne załączenie sygnału dźwiękowego wymaga więc skasowania awarii przez naciśnięcie przycisku, ustąpienia stanu awaryjnego i jego powtórnego zaistnienia. Kontrola sygnalizacji ma na celu sprawdzenie, czy wszystkie lampki i sygnalizacja dźwiękowa są sprawne - naciśnięcie tego przycisku powoduje załączenie wszystkich lampek na czas jego przyciśnięcia.
Tryby pracy regulatora oraz przełączanie między nimi
Regulator może pracować w jednym z trzech trybów pracy, które są wybierane przy pomocy trójpozycyjnego przełącznika. Dostępne są następujące tryby pracy:
Przełączanie z trybu pracy ręcznej do trybu synchronizacji jest kłopotliwym przełączeniem. W trybie synchronizacji regulator powiela sygnał z wejścia analogowego na wyjście prądowe, a w trybie pracy ręcznej jest elektrycznie odcięty od sygnałów z zadajników, dlatego też, zanim regulator zacznie prawidłowo powtarzać sygnał do falowników, musi go dokładnie zmierzyć. Z uwagi na filtracje przeciwzakłóceniowe dokładny pomiar sygnału prądowego z zadajnika zajmuje kilka sekund od momentu jego elektrycznego podłączenia do regulatora, które ma miejsce w tym przełączeniu. W przypadku źle zaprogramowanych falowników (jeśli zamiast lotnego startu mają ustawiony start po całkowitym zatrzymaniu) lub zaprogramowanego zbyt krótkiego czasu zwalniania (poniżej 10 sekund) przy zaniku prądowego sygnału sterującego, przełączenie to może nawet doprowadzić do chwilowego odstawienia falowników. Wówczas należy natychmiast załączyć je ponownie. Przełączenie to nie wymaga dodatkowych operacji.
Przełączanie z trybu synchronizacji do trybu pracy ręcznej jest operacją nie wymagającą żadnych dodatkowych czynności. Przełączenie inaczej niż w powyższym przypadku praktycznie nie powoduje zaniku sygnału sterującego wysyłanego do falowników - elektryczne odcięcie sterownika z obwodu regulacji odbywa się na tyle szybko, że pozostaje właściwie niezauważone przez falowniki.
Przełączanie z trybu synchronizacji do trybu pracy automatycznej może wiązać się z gwałtowną zmianą wysterowania falowników pomp poprzecznych i obiegowych, gdy zadane wartości wysterowań nie są prawidłowo ustawione. Aby przełączenie było łagodne, należy sprawdzić poprawność wszystkich parametrów jeszcze w trybie synchronizacji.
Asysta przy zdalnej zmianie programu regulatora
Część parametrów takich, jak zakresy przyrządów pomiarowych oraz konfiguracje programu takie, jak kolejność wyświetlania parametrów, niektóre progi zapalania lampek alarmowych itp. są trwale zakodowane w programie sterownika. Nie można tego zmienić z poziomu obsługi (programowania parametrów stałych czy paczek czasowych), ponieważ są to zbyt newralgiczne dla działania regulatora wielkości. Takie zmiany występują stosunkowo rzadko. Zmiana programu regulatora zwykle prowadzona jest bezpośrednio przez pracowników firmy Praterm. Polega ona na podłączeniu notebooka kablem modemowym do RS232/0 sterownika i uruchomieniu na notebooku odpowiedniego programu. Ta operacja jednak może też zostać przeprowadzona z wykorzystaniem serwera SZARP, który w normalnej pracy jest podłączony przez RS232/0 do sterownika w celu zbierania i rejestracji danych. Pracownicy firmy Praterm mogą zdalnie - z wykorzystaniem Internetu - na serwerze SZARP uruchomić program do zmiany programu regulatora, fizycznie nie będąc przy sterowniku. Dzięki temu przy ewentualnej konieczności zmiany programu (np. po wymianie uszkodzonego przetwornika pomiarowego na nowy o innym zakresie) możliwa jest szybka operacja zmiany, bez konieczności przyjazdu na miejsce. Zdalna zmiana programu regulatora wymaga pomocy pracowników obsługi znajdującej się bezpośrednio przy sterowniku:
Wartości wyświetlane
| numer | opis |
| stały wyświetlacz | Ciśnienie powrotu - Aktualne ciśnienie powrotne (Ppow) [MPa] |
| nE | Wersja pamięci EPROM: 2313 |
| nP | Wersja programu technologicznego: 3028 |
| 00 | Ciśnienie zadane - Zadane ciśnienie powrotne (Podn) [MPa] |
| 02 | Wyst. fal. stab. - Aktualne wyst. falownika pompy stabilizującej (imp_s) [%] |
| 03 | Wyst. falownika pompy stabilizującej z zad. (is_z) [%] |
| 04 | wysterowanie falownika pompy stabilizującej obiegu kotłowego: xxx.x [%] |
| 05 | Wyst. fal. kot. - Aktualne wyst. falownika pompy obiegu kotłowego (imp_k) [%] |
| 12 | Ciśnienie powrotu - Aktualne ciśnienie powrotne (Ppow) [MPa] |
| 40 | Zadana suma przep. - Zadana suma przepływów zmięk. i odgazow. (Gxsm) [m3/h] |
| 41 | Suma przep. odg. - Aktualna suma przepływów zmięk. i odgazow. (Gsum) [m3/h] |
| 50 | Przep. pow. odn. - Przepływ powrotów odniesienia (Gxos) [m3/h] |
| 51 | Przepływ powrotów - Przepływ powrotów (Gos) [m3/h] |
| 52 | Pobór ze zmiękcz. - Aktualny przepływ ze zmiękczalni (Gwz) [m3/h] |
| 53 | Przep. uzup. N.Zakład - Przepływ uzupełniania odpływ N. Zakład (Guz3) [m3/h] |
| 54 | Przep. uzup. S.Zakład - Przepływ uzupełniania odpływ S. Zakład (Guz2) [m3/h] |
| 72 | Temp. za w. gor. w.p. - Temperatura za wymiennikiem gorącym w.p. (Twzg) [°C] |
| 90 | Czas ruchu zaworem z powrotów (txim) [s] |
| 97 | Stan wejść logicznych 1-4 |
| 98 | Stan wejść logicznych 5-8 |
Panele wyświetlaczy
| Przepływ powrotów - Przepływ powrotów (Gos) [m3/h] | Pobór ze zmiękcz. - Aktualny przepływ ze zmiękczalni (Gwz) [m3/h] |
| Suma przep. odg. - Aktualna suma przepływów zmięk. i odgazow. (Gsum) [m3/h] | rezerwa / Przepływ uzupełniania |
Wartości stałe
| numer | minimalna wartość | maksymalna wartość | domyślna wartość | opis |
| 00 | 0,100 | 0,700 | 0,400 | Ciśnienie zadane - Zadane ciśnienie powrotne (Podn) [MPa] |
| 40 | 0,0 | 9,9 | 3,0 | Zadana suma przep. - Zadana suma przepływów zmięk. i odgazow. (Gxsm) [m3/h] |
| 90 | 0,1 | 0,9 | 0,5 | Czas ruchu zaworem z powrotów (txim) [s] |
Wejścia analogowe
| numer | opis |
| 01 | Ciśnienie powrotu - Aktualne ciśnienie powrotne (Ppow) (4..20mA) |
| 02 | rezerwa (4..20mA) |
| 03 | rezerwa (4..20mA) |
| 04 | rezerwa (4..20mA) |
| 05 | Wyst. falownika pompy stabilizującej z zad. (is_z) (0..20mA) |
| 06 | Wyst. fal. kot. - Aktualne wyst. falownika pompy obiegu kotłowego (imp_k) (0..20mA) |
| 07 | rezerwa (0..200°C) |
| 08 | rezerwa (0..200°C) |
| 09 | rezerwa (0..200°C) |
| 10 | rezerwa (0..200°C) |
| 11 | rezerwa (0..200°C) |
| 12 | Temp. za w. gor. w.p. - Temperatura za wymiennikiem gorącym w.p. (Twzg) (0..200°C) |
Wejścia logiczne
| numer | opis |
| 01 | praca automatyczna |
| 02 | synchronizacja |
| 03 | wodomierz uzupelniania Nowy Zaklad |
| 04 | wodomierz uzupelniania Stary Zaklad |
| 05 | wodomierz przepływu powrotów |
| 06 | rezerwa |
| 07 | kontrola sygnalizacji |
| 08 | kasowanie awarii |
Wyjścia analogowe
| numer | opis |
| 01 | Wyst. fal. stab. - Aktualne wyst. falownika pompy stabilizującej (imp_s) [%] |
| 02 | wysterowanie falownika pompy stabilizującej obiegu kotłowego |
| 03 | rezerwa |
Wyjścia przekaźnikowe
| numer | opis |
| 01 | praca automatyczna |
| 02 | otwieranie zaworu |
| 03 | zamykanie zaworu mieszania |
| 04 | rezerwa |
| 05 | rezerwa |
| 06 | rezerwa |
| 07 | rezerwa |
| 08 | rezerwa |
| 09 | koniec zakresu regulacji cisnienia |
| 10 | rezerwa |
| 11 | sygnalizacja braku transmisji |
| 12 | minimalne wysterowanie pompy |
| 13 | rezerwa |
| 14 | rezerwa |
| 15 | rezerwa |
| 16 | buczek |
| 17 | rezerwa |
Instrukcja obsługi regulatora Z-Elektronik
Instrukcja obsługi panelu blokad
Deklaracja zgodności CE regulatora Z-Elektronik
Automatically generated by DOCGEN on 2025.09.13 03:21:15
based on /var/szarp/programy/trunk/dobremia/sterow/2313/ciszwyk.c